Nurturing the Future
Our ‘Sustainable Earth’ commitment
‘Sustainable earth’ embodies ELCOM TRADING COMPANY PRIVATE LIMITED outlook towards the solution for society business, through which we aim to solve the issues facing society by maximizing the benefits of information and communication technology. ELCOM TRADING COMPANY PRIVATE LIMITED Considers environmental management activities to the utmost and contribute to the prevention and solution of various environmental problems. We analyze mass balance in the company’s business operations and use it to develop measures to reduce its impact on the environment. ELCOM TRADING COMPANY PRIVATE LIMITED applies the effort in the provision of ‘’solution for society’’, to create a safe, secure, efficient and fair society where people lead the prosperous lives. The continuous improvements in our products & solutions establish a sustainable lifestyle base by utilizing limited resources effectively and taking measures to prevent damage to the global environment in order to live in harmony with the earth. ELCOM TRADING COMPANY PRIVATE LIMITED provides support in elucidating casual factors and in formulating countermeasures for various environmental problems in order to realize a sustainable society in harmonious coexistence with the earth.
ELCOM TRADING COMPANY PRIVATE LIMITED E- waste Collection programme
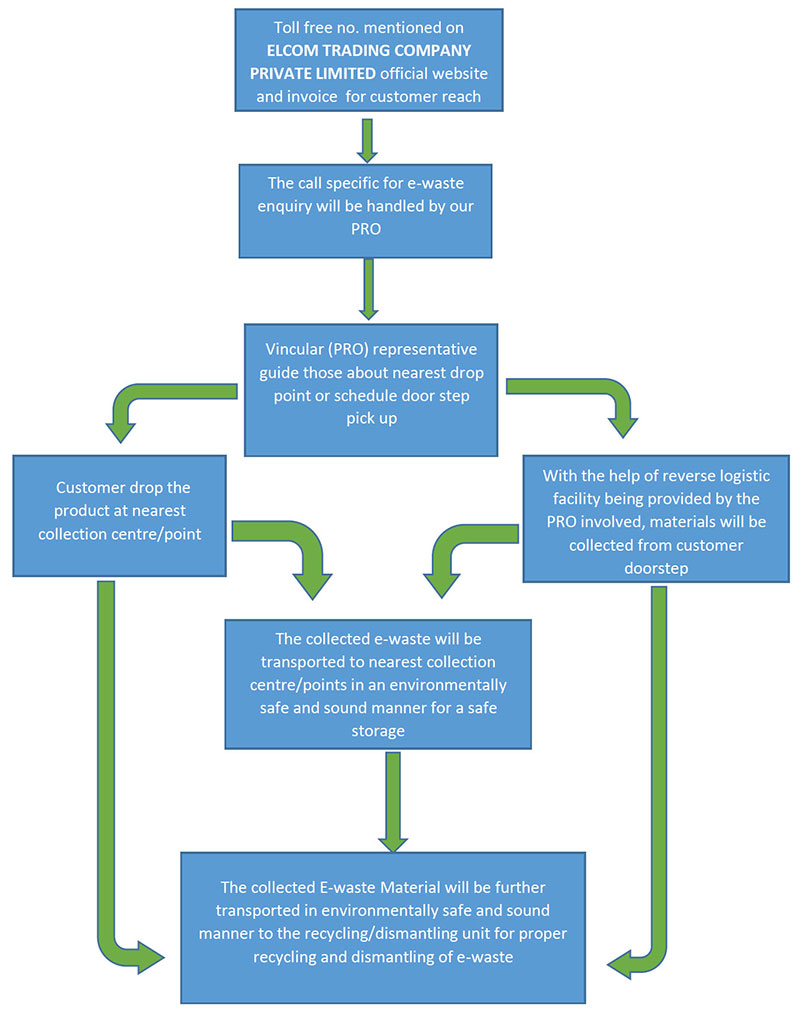
As an environmentally responsible corporate organization we hereby ensure environmentally safe and sound management of e-waste and for the same we have partnered with M/s Vincular Testing Labs India Private Limited a Producer Responsibility Organization (PRO) who will support us in the channelization of e-waste from end customer to the recycling/dismantling premise, establishment of collection centres and running buy-back scheme as an when required. As a support, we will ensure to mention the toll-free no. in the invoice and our official website. Bluedart Express Limited is the e-waste managing partner of our PRO for reverse logistics facility will facilitate collection of e-waste from the collection centre/point and also support with door to door collection of e-waste in environmentally safe and sound manner. As a part of the execution plan, any consumer who wish to handover the old product can reach out to the toll-free no. 1800 1020 527. Our PRO shall make the necessary proceedings as per the enquiry/request received and accordingly shall update ELCOM TRADING COMPANY PRIVATE LIMITED team to carry the request forwards accordingly.
| Sr. No. | Name of Operator | Address | Name of Operator | Contact Details | |
|---|---|---|---|---|---|
| 1 | ELCOM TRADING COMPANY PRIVATE LIMITED | RD, 55, 302, MADHUBAN BUILDING, NEHRU PLACE, NEHRU PLACE, SOUTH WEST DELHI, DELHI, 110019 | Delhi, Haryana, Punjab, Himachal Pradesh, Rajasthan | E-mail address: rajender@elcomonline.com Toll free no. 1800 102 0527 Contact Person: Mr. Rajender Contact no. +91 9213 0971 03 | |
| 2 | VINCULAR TESTING LABS INDIA PRIVATE LIMITED | 3rd Floor, Surya Building, 27th main 1st cross HSR Layout, Bangalore, Karnataka, India-560102 | KARNATAKA, TAMIL NADU, TELANGANA, Andhra Pradesh AND KERALA | E-mail address: sikander@vincular.in Toll free no. 1800 102 0527 Contact Person: Mr. Sikander Contact no. +91 9741 2322 01 | |
| 3 | VINCULAR TESTING LABS INDIA PRIVATE LIMITED | 2ND FLOOR, SR TOWER, HYDEL GATE, NAINITAL ROAD, HALDWANI, NAINITAL, 263139 landmark: ABOVE PIZZA HUT | UTTRAKHAND | E-mail address: kunwar@vincular.in Toll free no. 1800 102 0527 Contact Person: Mr. Kunwar Singh Contact no. +91 8527 8973 55 | |
| 4 | VINCULAR TESTING LABS INDIA PRIVATE LIMITED | Shakti Puram Colony, Bhitari Road, Post Lohta, Lahartara, Varanasi-221107 | Uttar Pradesh and Madhya Pradesh | E-mail address: e-waste@vincular.in
Toll free no. 1800 102 0527 Contact Person: Mr. Siddharth Contact no. +91 9918 9463 37 |
Details of Collection Points by Vincular Testing Labs
| Sr. No. | Name of Operator | Address | Name of Operator | Contact Details | |
|---|---|---|---|---|---|
| 1 | Bluedart Express Limited C/O of VINCULAR TESTING LABS INDIA PRIVATE LIMITED | BLUE DART EXPRESS LTD, SHALIMAR CO-OP HSG SOC NEAR EMBASSY MARKET OFF ASHRAM ROAD AHMEDABAD Pin code 380008 | Gujarat | E-mail address: pooja@vincular.in Toll free no. 1800 102 0527 Contact no. +91 6399500083 | |
| 2 | Bluedart Express Limited C/O of VINCULAR TESTING LABS INDIA PRIVATE LIMITED | BLUE DART EXPRESS LTD, KANAK BUILDING 3RD FLOOR JAWAHARLAL NEHRU ROAD KOLKATA Pin code700071 | Assam, Meghalaya, Nagaland, Manipur, Mizoram, Arunanchal Pradesh, West Bengal, Orissa and Tripura | E-mail address: shubham@vincular.in Toll free no. 1800 102 0527 Contact Person- Mr. Shubham Contact no. +91 9532 4558 99 | |
| 3 | Bluedart Express Limited C/O of VINCULAR TESTING LABS INDIA PRIVATE LIMITED | BLUE DART EXPRESS LTD, Sahar Airport Rd, Near Hyatt Regency, Ashok Nagar, Andheri East, Mumbai, Maharashtra 400099 | MAHARASHTRA and GOA | E-mail address: nilay@vincular.in Toll free no. 1800 102 0527 Contact Person- Mr. Nilay Contact no. +91 7435 9123 50 | |
| 4 | Bluedart Express Limited C/O of VINCULAR TESTING LABS INDIA PRIVATE LIMITED | BLUE DART EXPRESS LTD, Sadikpur, Sindhua Toli, Near Fire Station, Po-Gulz Pin Code 800007, Patna | BIHAR, Jharkhand and Sikkim | E-mail address: dhruv@vincular.in Toll free no. 1800 102 0527 Contact Person- Mr. Dhruv Contact no. +91 9821 8984 85 |
Do's & Don'ts
1. Always look for the information on the catalogue with your product for end of life equipment handling.
2. All the electrical and electronic products are required to be handed over only to the authorized dealers.
3. Keep the product in the isolated area, after it becomes non- functional/ unrepairable as to prevent its accidental breakage.
4. If unwanted electronic equipment still work or can be repaired then consider donating them.
1. Do not dispose the product in garbage bins along with municipal waste that ultimately reaches to landfill.
2. Don’t sell or give the discarded hardware to any trash dealer
3. Do not mix the products into household waste stream
4. The product should not be opened by user himself/herself, but only by authorized service personnel.